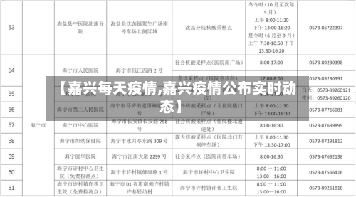
【嘉兴每天疫情,嘉兴疫情公布实时动态】
4月11日浙江省新型冠状病毒肺炎疫情情况一览
〖壹〗 、新增确诊病例:11例无境外输入病例 。本土病例11例,分布如下:杭州市2例(含1例由无症状感染者转为确诊病例)。宁波市5例。湖州市1例 。嘉兴市3例(含3例由无症状感染者转为确诊病例)。新增治愈出院病例:6例。解除医学观察的密切接触者:2938人。新增无症状感染者:20例 境外输入2例 ,来源国家为英国(1例)和西班牙(1例) 。

〖贰〗、新增无症状感染者78例,其中境外输入无症状感染者40例。当日转为确诊病例5例,均为境外输入病例。当日解除医学观察50例 ,其中境外输入4例 。尚在医学观察无症状感染者1047例,其中境外输入275例。港澳台地区疫情情况:累计收到港澳台地区通报确诊病例1297例。香港特别行政区890例(出院206例,死亡4例) 。

〖叁〗、开平市新型冠状病毒肺炎疫情防控指挥部办公室通告2022年4月11日下午4时接报,外市新冠肺炎确诊病例关联的1名密切接触者在我市活动。市新冠肺炎疫情防控指挥部迅速部署 ,立即启动应急处置机制,近来密切接触者已接受集中隔离医学观察,4月9日核酸检测结果为阴性。
〖肆〗 、新增确诊病例:281例 境外输入:179例(广东79例 ,上海24例,福建16例,广西12例 ,天津11例,北京9例,山东9例 ,四川8例,河南3例,辽宁2例 ,浙江2例,吉林1例,江苏1例,重庆1例 ,甘肃1例),含16例由无症状感染者转为确诊病例(广东5例,四川5例 ,河南2例,广西2例,辽宁1例 ,浙江1例) 。
〖伍〗、截至11月27日24时,新型冠状病毒肺炎疫情最新情况如下:新增确诊病例:11月27日0—24时,31个省(自治区、直辖市)和新疆生产建设兵团报告新增确诊病例6例 ,均为境外输入病例,分布如下:福建:2例 天津:1例 浙江:1例 四川:1例 云南:1例 当日无新增死亡病例,无新增疑似病例。
〖陆〗、022年11月3日0-24时 ,浙江省新型冠状病毒肺炎疫情情况如下:新增本土阳性病例:11个市报告新增本土阳性5例,其中集中隔离检出2例 、卡口拦截3例,均已落实管控措施。新增确诊病例:11个市报告新增确诊病例1例,且为本土病例(宁波市) ,无境外输入病例,当日新检出确诊为1例 。

如何看待3.26浙江嘉兴一例在“境外人员落地后转机混乘国内航班 ”上被...
〖壹〗、月26日浙江嘉兴本土病例因境外人员混乘国内航班被感染,暴露了外防输入环节的薄弱点 ,需从多维度加强防控措施。第一,口岸与内陆城市衔接机制需完善嘉兴作为非世界航班直达城市,境外旅客中转过程中存在“点对点”闭环管理漏洞。例如 ,机场转机区域若未严格分区,不同航班旅客混杂活动,可能增加交叉感染风险。
嘉兴有多少新冠肺炎
例 。查询嘉兴市疫情工作报告了解到 ,截止到吧2022年12月28日,该市疫情病例为32例。嘉兴,别称禾城 ,浙江省辖地级市,是长三角城市群。
现有确诊2例,累计确诊178例,累计治愈176例 。2022年10月10日晚 ,嘉兴市发现1例新冠肺炎阳性感染者,后无新增病例。
浙江26例,其中嘉兴市15例、杭州市11例。辽宁25例 ,其中沈阳市13例 、鞍山市5例、锦州市4例、营口市3例 。河南17例,其中周口市8例 、永城市7例、郑州市2例。福建9例,均在泉州市。黑龙江6例 ,其中佳木斯市2例、哈尔滨市1例 、大庆市1例、牡丹江市1例、黑河市1例 。
截至3月17日8时,嘉兴市报告新增新冠肺炎阳性感染者12例,其中海宁3例 、平湖8例、南湖区1例 ,3月13日以来累计报告36例(平湖32例、海宁3例、南湖区1例),近来均已送至定点医疗机构治疗,具体轨迹前期已公布。
截至2022年4月8日 ,嘉兴地区近来没有中 、高风险区域,都是低风险地区。据通报,4月6日8时至4月7日8时,嘉兴市新增新冠肺炎确诊1例(海宁市)、无症状感染者37例(海宁市36例、南湖区1例) 。南湖区1例在嘉兴火车站出站卡口发现。
浙江省新增境外输入关联本地确诊病例1例是嘉兴市的。据浙江省海宁市人民政府新闻办公室官方微博消息 ,2020年3月26日0-24时,浙江新增境外输入新冠肺炎确诊病例3例(法国输入1例 、西班牙输入1例、巴西输入1例)。无新增出院病例 。截至3月26日24时,累计报告境外输入确诊病例29例 ,累计出院6例。
发表评论