西安市疫情风控区的意思(西安疫情封控区)
疫情防控管控区域是什么意思
〖壹〗、在疫情管控区域 ,阳性患者的密切接触者及共同暴露于高风险环境的人群所涉及的居住 、工作和活动场所均会被划定为封控区。这些区域内的休闲娱乐场所将暂时关闭,以减少人群聚集和病毒传播的风险 。封控区内实施严格的“只进不出、严禁聚集 ”管理措施,以防止疫情扩散。封控区的居民需严格遵守相关规定 ,居家隔离,减少不必要的外出。

〖贰〗、管控区域是指为了维护公共安全 、控制疫情扩散或实施其他紧急管理措施而划定的特定区域 。关于管控区域,可以从以下几点进行理解:目的:维护公共安全:确保人民群众的生命财产安全。控制疫情扩散:特别是在疫情防控背景下,防止病毒在特定区域内传播。实施紧急管理措施:应对自然灾害、事故灾难等紧急情况。

〖叁〗、管控区域是指国家规划中被特别指定需要严格管理的区域 。这类区域的规划是由规划局负责制定的 ,详细规定了该地块的土地用途。管控区内的活动必须严格遵守规划局制定的规定,以确保土地资源的合理利用和环境的保护。

什么是封控区和管控区?
封控区是指将阳性个案的密切接触者及共同暴露高风险人群的居住点、工作点 、活动点及周边区域划为封控区,实行“只进不出、严禁聚集”管理措施 。管控区是指病例发病前2天或无症状感染者检测阳性前2天到隔离管理前 ,其工作、活动地等区域,实行“人不出区 、严禁聚集”管理。封控区更严重一些。
封控区是指将阳性个案的密切接触者及共同暴露高风险人群的居住点、工作点、活动点及周边区域划为封控区,实行“只进不出 、严禁聚集 ”管理措施 。管控区是指病例发病前2天或无症状感染者检测阳性前2天到隔离管理前 ,其工作、活动地等区域,实行“人不出区、严禁聚集”管理。封控区比管控区更严重。
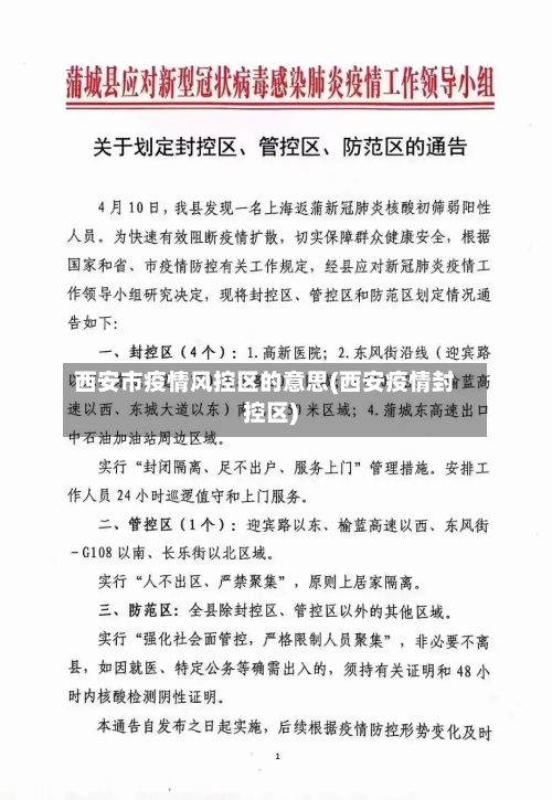
封控区:指病例和无症状感染者的居住地所在小区及其活动频繁的周边地区,实行“区域封闭 、足不出户、服务上门”的管理措施 。
封控区:划定范围为病例和无症状感染者居住小区或活动频繁的周边区域 ,实行“区域封闭、足不出户 、服务上门”管理。管控区:划定范围为病例发病前2天或无症状感染者检测阳性前2天到隔离管理前,其工作、活动地等区域,实行“人不出区、严禁聚集 ”管理。
封控区:一般针对病例和无症状感染者居住的小区以及其活动频繁的周边区域进行划分 。这些区域因为有确诊病例或无症状感染者的存在 ,所以被严格封锁,以防止疫情扩散。
封控区是什么意思
〖壹〗、封控区 定义:病例和无症状感染者的居住地所在小区及活动频繁的周边区域;或病例发病前2天 、无症状感染者检测阳性前2天起至隔离管理前,曾活动且传播风险高、密接/次密接追踪难度大的区域。管理措施:实行“区域封闭、足不出户 、服务上门”的严格管控,居民需居家隔离 ,禁止外出。
〖贰〗、封控区是指中、高风险区及阳性病例的发现点 、居住点、工作点、活动点及周边区域 。封控区和高风险区的区别如下:定义与范围:封控区:除了包含高风险区域,还可能包括阳性病例的发现点 、居住点、工作点、活动点及其周边更广泛的区域。其封锁区域可以精确划分至小区 、楼栋、单元等。
〖叁〗、封控区是指划定的中、高风险区及阳性病例的发现点 、居住点、工作点、活动点及周边区域 。以下是封控区与高风险区的区别:封控区: 划定范围:包括中 、高风险区及阳性病例的相关地点及周边区域。 管理措施:实行“封闭隔离、足不出户、服务上门”的严格管理措施,安排24小时巡逻值守 ,防止人员外出流动。
〖肆〗 、封控区是指将阳性个案的密切接触者及共同暴露高风险人群的居住点、工作点、活动点及周边区域划为封控区,实行“只进不出 、严禁聚集 ”管理措施 。管控区是指病例发病前2天或无症状感染者检测阳性前2天到隔离管理前,其工作、活动地等区域 ,实行“人不出区、严禁聚集”管理。封控区比管控区更严重。
〖伍〗 、封控区是指将阳性个案的密切接触者及共同暴露高风险人群的居住点、工作点、活动点及周边区域划为封控区,实行“只进不出、严禁聚集”管理措施 。管控区是指病例发病前2天或无症状感染者检测阳性前2天到隔离管理前,其工作 、活动地等区域 ,实行“人不出区、严禁聚集 ”管理。封控区更严重一些。
〖陆〗、封控区是划定的中 、高风险区及阳性病例的发现点、居住点、工作点 、活动点及周边区域 。实行“封闭隔离、足不出户、服务上门”的管理措施,封闭的第14天分别进行一次全员核酸检测。

什么是封控区、管控区 、防范区?
封控区、管控区、防范区是疫情防控中根据风险程度划分的三类区域,具体定义及管理措施如下: 封控区 定义:病例和无症状感染者的居住地所在小区及活动频繁的周边区域;或病例发病前2天、无症状感染者检测阳性前2天起至隔离管理前 ,曾活动且传播风险高 、密接/次密接追踪难度大的区域。
封控区:主要是病例和无症状感染者的居住地所在小区及活动频繁的周边区域。这些区域由于存在直接的病例关联或高风险暴露,因此被划定为封控区 。
封控区、管控区、防范区是疫情防控中根据风险程度划分的三个区域。封控区:定义:主要是划定的中 、高风险区及阳性病例的发现地点、居住地点、工作地点 、活动地点及上述的周边区域。管理措施:实行“区域封闭、足不出户、服务上门”,居住人员赋予黄码,并严格落实居家隔离措施 。
封控区:区别:该区域内有确诊病例或无症状感染者居住 ,或这两类人员在该区域周边活动频繁。划分标准:实行“区域封闭 、足不出户、服务上门 ”的管理措施。管控区:区别:管控区通常与确诊病例或无症状感染者的前2天工作、活动区域相关 。划分标准:采取“人不出区 、严禁聚集”的管理方式。
您知道什么是封控区、管控区 、防范区吗?
〖壹〗、封控区、管控区 、防范区是疫情防控中根据风险程度划分的三个区域。封控区:定义:主要是划定的中、高风险区及阳性病例的发现地点、居住地点 、工作地点、活动地点及上述的周边区域 。管理措施:实行“区域封闭、足不出户 、服务上门”,居住人员赋予黄码,并严格落实居家隔离措施。
〖贰〗、管控区、封控区和防范区是疫情防控期间为了有效管理疫情 、控制疫情传播、保护人民群众健康而划分的不同区域。管控区:是指在对疫情进行监测、管理和控制的过程中 ,划定的需要采取特殊管理措施的区域 。这些措施包括但不限于限制人员流动、加强公共卫生管理 、进行核酸检测等。
〖叁〗、封控区、管控区 、防范区是疫情防控中根据风险程度划分的三类区域,具体定义及管理措施如下: 封控区 定义:病例和无症状感染者的居住地所在小区及活动频繁的周边区域;或病例发病前2天、无症状感染者检测阳性前2天起至隔离管理前,曾活动且传播风险高、密接/次密接追踪难度大的区域。
〖肆〗 、封控区是指划定的中、高风险地区及阳性病例的发现点 ,管控区是疫情防范的次高风险区域,防范区则是疫情的低风险区域。封控区:是指中、高风险地区及阳性病例的发现点 。此区域内人员限制出入,实施严格的社区管理 ,至少封闭管理14天。主要目的是切断传染源,阻断疫情传播风险。
发表评论